Starting Operation
Engine starting
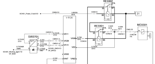
Jika start switch diputar ke START position, arus listrik mengalir sbb :
- Start switch terminal (B+)
- Terminal C → Start power relay (RE3302) coil → Ground
- V-ECU (VA58) → Start relay (RE3301) → Ground
Ketika start power relay dan start relay bekerja :
- Fuse (FU22, 15A) → Start power relay (RE3302) → Start relay (RE3301) → Start motor relay coil → E-ECU (B29) → E-ECU ground
Starter motor MO3301 disupply langsung dari battery disconnection switch dan memiliki start relay bawaan yang tegangannya dikontroleh oleh control unit E-ECU. Relay RE3301 dikontrol oleh V-ECU ketika start switch SW3301 diputar ke posisi 2.
- Starter motor
- Terminal 30
- Solenoid relay
- Terminal 86, +
- Terminal 85, E-ECU (EB29)
- Terminal 31, ground
- Terminal 50
Starter Lock
Starter motor dioperasikan dibatasi secara hati-hat- sehingga fitur antitheft dapat berfungsi.
Input signals
- VA20 - V-ECU - Control lockout lever, SW9118
Input messages
- I-ECU - Code lock condition
Parameters
- ABP - Anti-theft protection
Output signal
- VA58 - V-ECU - Start motor relay, RE3301
Condition for activation
Jika kondisi berikut terpenuhi, start lock relay RE3301 akan ON.
- Start switch, ON
- Control lockout lever, lower position (OFF)
- If there is anti-theft system option, code lock password must be matched.


No comments:
Post a Comment